登录
注册
中国政府网
新疆政府网
政务微博
首 页
新闻中心
政府信息公开
政务服务
政民互动
走进尉犁
专题专栏
当前位置:
首页
/
政府信息公开
/
基层政务公开
/
旅游
/
旅游信息
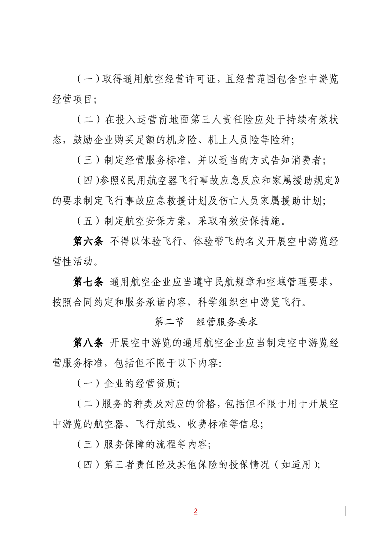
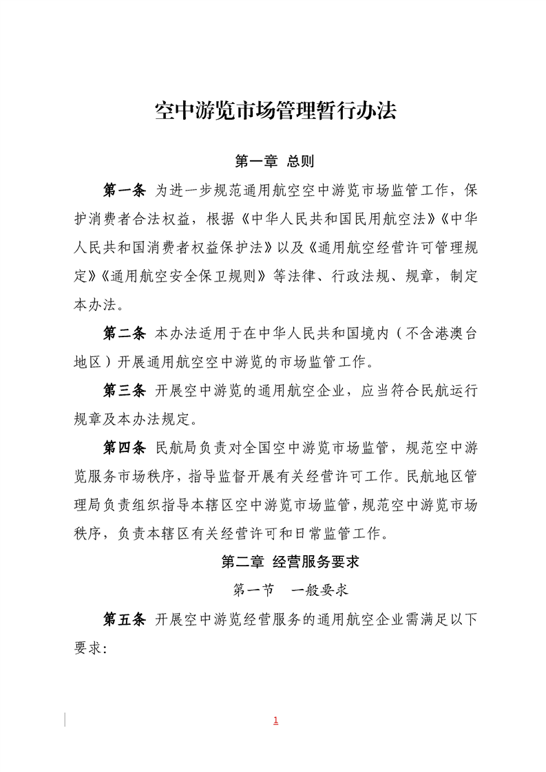
空中游览市场管理暂行办法
发布日期:2025-09-19 16:02
来源:中国民用航空局
打印
字体:【
大
中
小
】
微博
微信
关联稿件: