登录
注册
中国政府网
新疆政府网
政务微博
首 页
新闻中心
政府信息公开
政务服务
政民互动
走进尉犁
专题专栏
当前位置:
首页
/
政府信息公开
/
法定主动公开内容
/
预/决算
/
政府决算
/
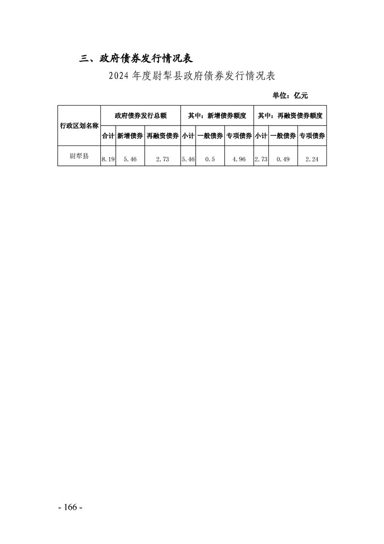
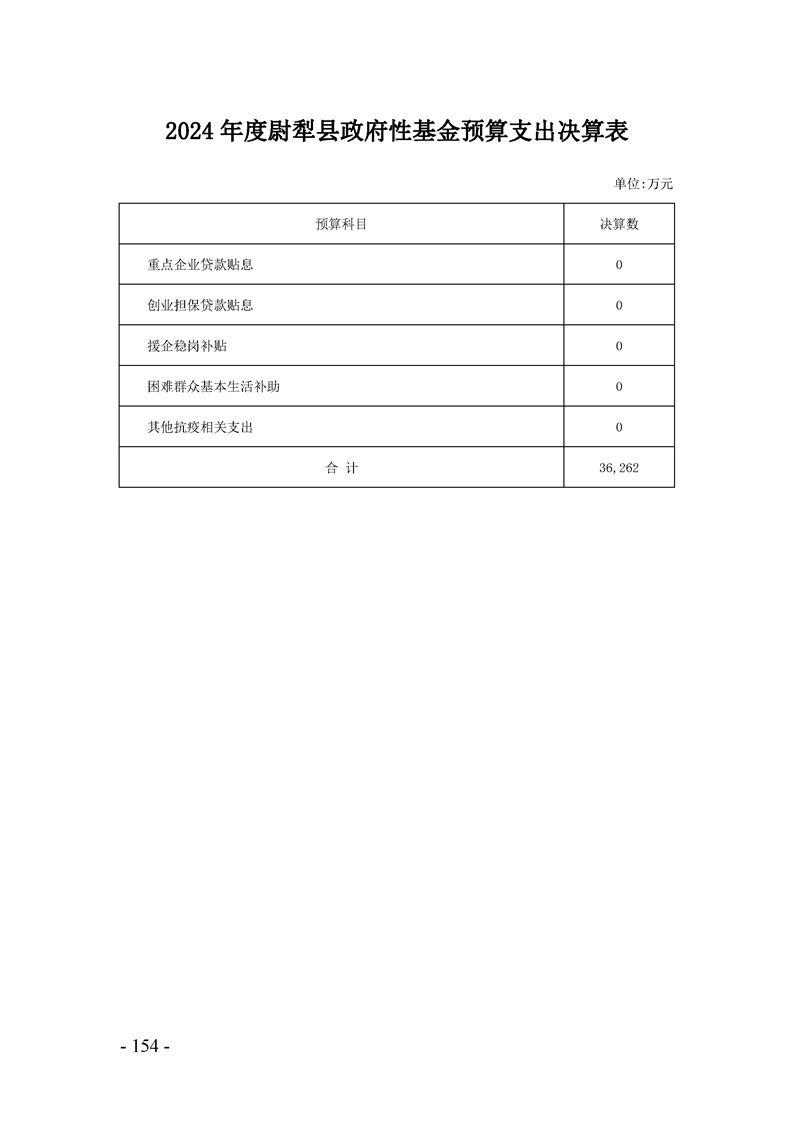
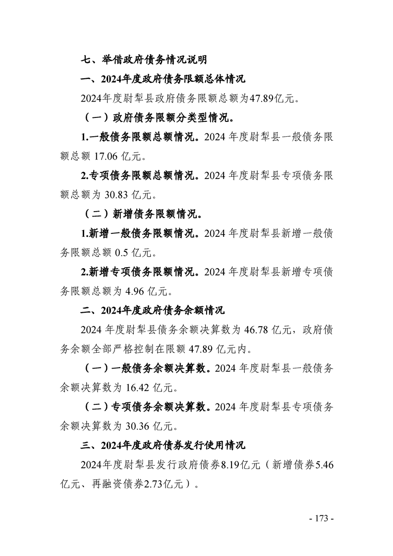
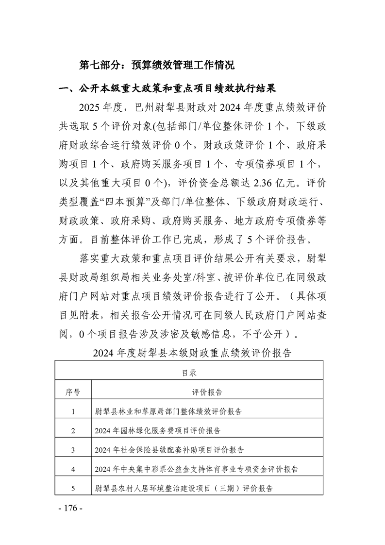
2024年度
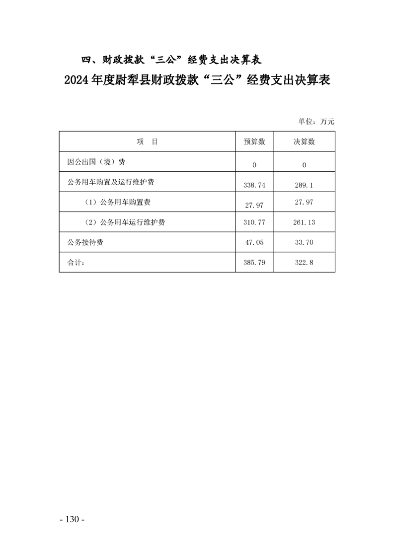
2024年度总决算公开
发布日期:2025-09-05 19:41
来源:尉犁县财政局
打印
字体:【
大
中
小
】
微博
微信
关联稿件: